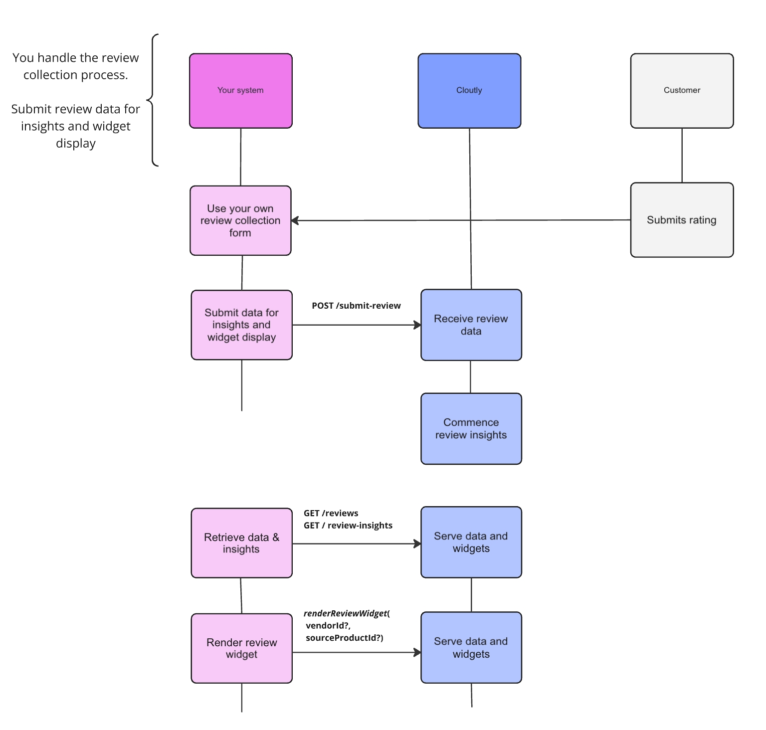
Submit Review
Post review data to Cloutly. This helps drive more Google/Facebook reviews for your suppliers.
Sequence Diagram

POST /vendors/{vendorId}/submit-review
This will add review data for a vendor. The review data will be used in the insights engine and available on review widgets.
Please remember to add the
Productdetails if this was for a product review.
Request
Response
Notes:
If you have any questions regarding the REST API, feel free to chat with us at any time.
Last updated